制造行業手游資訊
發表時間間隔:2023-02-01 16:56:52 觀看:1646
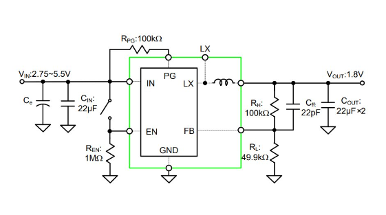
SILERGY電源線方案SQ76004QNC是優質率的3MHz同時進行穩壓DC/DC穩壓電式源,也可以打造高至4A導出相電壓。SQ76004QNC還可以在2.75V至5.5V寬插入直流電壓面積內做業,整合化十分低RDS(ON)主旋轉按鈕開關和同步軟件旋轉按鈕開關,以更大局限縮減高速傳輸耗用率。SQ76004QNC小打包封裝(3.0mm×3.0mm,H=2.0mm)一體化化電感感應線圈和把握集成電路芯片。

癥狀
內部的電開關(上端/下方)極其低的RDS(ON):35/15mΩ
2.75~5.5V手機輸入直流電壓范圍之內
3MHz做工作頻帶寬度最明顯因素的抑制外部結構板塊
內部組織軟開啟的限制浪涌直流電壓
4A維持性內容輸出電流耐熱性
封閉模式,衰減<0.1μA開關電源直流電
100%Dropout操控性
電優良率檢驗器
過電壓電流守護/欠壓鎖死/氣溫保護區
充分考慮RoHS要求且無鹵素燈泡
家用suv轎車型封裝類型結構類型:QFN3x3-10
SILERGY(矽力杰)主耍加工電壓心片、電壓方案等養成元器。
共性SILERGY矽力杰的外接電源包塊品牌,立維創展可以提供pin to pin原位重復使用產品的,期貨優點費用,迎接諮詢。
商品詳情頁了解一下SILERGY電源功能功能請點擊量://imyme.cn/brand/70.html