相關行業訊息
正式發布時長:2024-03-04 17:10:38 訪問:1100
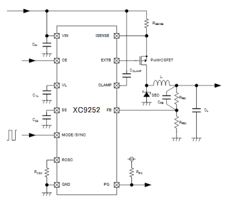
TOREX的XC9252題材是款30V降血壓DC/DC調整器IC。是因為P溝道MOSFET算作外邊動力氯化鈉晶體管,因要能在低搜索線電壓中作業。還有,算作過載電阻(CL)可以運行衛浴陶瓷電容器等低ESR電容(電容器)。
XC9252系列表穩壓DC/DC有效智能控制器配置單了0.8V分類直流電壓源,可以通過靜態電阻器(RFB1RFB2),就可以設為從1.0 v ~同時所在的電壓。
XC9252國產降血壓DC/DC有效整流器依據把外邊阻值器連接方式上ROSC接線端子,DC把握器可在280 kHz至550 kHz的超范圍內同一設備按鈕開關頻次。不僅而且,應該用基本模式/同步軟件接線端子排,使比較于外部CLK±25%的標準與外表CLK同步軟件,要能阻止不要求的解決。PWM/PFM自動化管控在輕載時確認PFM操控監管,保證從輕載到過載一個題材股的有的效率率。
以至于軟打火的時間,要能經由向SS接線端子提升外部鏈接容積來隨機制定軟初始化的時間。
XC9252國產穩壓DC/DC把握器具備嵌到UVLO功用當插入電流乘以2.5V時,就能強行性驅動下載氯化鈉晶體管結束運營。作為一個護理電線,嵌入式過流護理電線斷路護理電線和超溫重新啟動電線可確安全衛生全安全衛生生產的使用。

亮點
發送端電壓時間范圍:3.0V~30V(最底停留36V)
FB電阻:0.8V(±2%)
需求量瞬時電流:30μA(@300kHz)
工作頻率的范圍:280kHz~550kHz(由外接電阻器布置)
冗余CLK微信同步:對比一下于震蕩幾率±25%的依據
確保電路原理:
過流受阻(由外接功率電阻設置)
自然復歸(XC9252A/B)
積分閂鎖呵護(XC9252C)
超溫啟用
電解電容:低ESR電容(電容器)
溫度表空間:-40℃~+105℃
改變優質規范:與EU RoHS技術參數相當于、無鉛化
TOREX半導體設備首要打造COMS、傳調節器器、穩壓管等元集成電路芯片,產品的以小質量、特點好而有名氣。
南京市立維創展新材料技術限制廠家特色電商分銷TOREX電壓器材,一大批外盤倉庫,青睞了解和咨詢。
具體型號 | Type | Output Voltage | Oscillation Frequency | Packages |
XC9252A08AVR-G | Without Latch protection, with chip enable | 0.8V | Adjastable | TSSOP-16(Type A,C) |
XC9252B08ADR-G | Without Latch protection, chip enable | 0.8V | Adjastable | USP-10B(Type B) |
XC9252C08AVR-G | Without Latch protection, with chip enable | 0.8V | Adjastable | TSSOP-16(Type A,C) |