行業領域信息
發布公告用時:2024-08-26 09:53:12 瀏覽記錄:5736
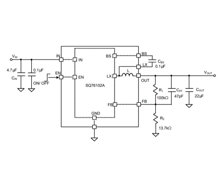
在現代電子設備中,電源管理模塊的效率和性能至關重要。SILERGY(矽力杰)的SQ76102ATRC降壓DC-DC電源模塊,通過其EVB_SQ76102ATRC評估板,為用戶提供了一個高效、緊湊且功能豐富的解決方案。本文將詳細介紹這一模塊的關鍵特性和優勢。

核心特性
高效率與緊湊設計:
SQ76102ATRC是款1MHz同歩降血壓型DC/DC變換器,集成就了兩個電調節器,二極管封裝形式在兩個僅3×3×2mm的密集QFN3×3-7二極管封裝形式中。那樣設計的這樣不僅降低成本空間,并且可能帶來到達2A的額定負載瞬時電流,越來越是和空間限制的利用情境。低導通電阻:
接口里面的上方和下端按鈕開關具低RDS(ON),分為為50mΩ和30mΩ,這表明著在轉化期間中消耗的能量影響越來越低,得以提生了整體性吸收率。寬輸入電壓范圍:
SQ76102ATRC可以支持4.5至18V的輸進額定電壓區間,這致使它就可以順應不同電壓環境,就算是充電電池配電是許多品類的電壓。精確的輸出電壓:
控制器出具±1%的0.6V精確度度,為了確保了工作輸出電流電壓的保持穩判定和信得過性,這談談還要精確度電源模塊的比較敏感電子無線的設備頗關乎要。快速瞬態響應:
主要包括即使PWM體系結構,SQ76102ATRC也能完成迅速的瞬態初始化失敗,這我們對動態的環境下變化規律的app情境十分的關鍵。安全與保護功能:
- 內層軟開機啟動服務器功能表受限了開機啟動服務器時的浪涌功率。 - 限流折返摸式能提供了輸出出現短路養護。 - 過溫保護措施性能有著全自動恢復原狀實力,確保了引擎在極為情況下的安全性運營。 - 逐時期閥值電流量被限和插入欠壓凍結功能組件進一次增加了組件的安全性和可信性。環保標準:
SQ76102ATRC按照RoHS標準規定且無鹵素燈泡,反映了SILERGY對生活環境保護的諾言。應用領域
SQ76102ATRC的高功能和緊湊型設計制作使其更加好于多種多樣APP,包擴但不受到限制: - 一體式式電子為了滿足電子時代發展的需求,機 - 企業調控系統化 - 網絡通信環保設備 - 購買電子為了滿足電子時代發展的需求,車輛SILERGY(矽力杰)具體產量交流電源線電源線芯片、交流電源線板塊等模擬訓練配件。對於SILERGY矽力杰的電源模塊產品,立維創展提供pin to pin原位換用成品,現貨平臺優質多少錢,歡迎會咨詢了解。。