行業內新聞咨詢
發布新聞準確時間:2024-12-06 17:06:14 查詢:979
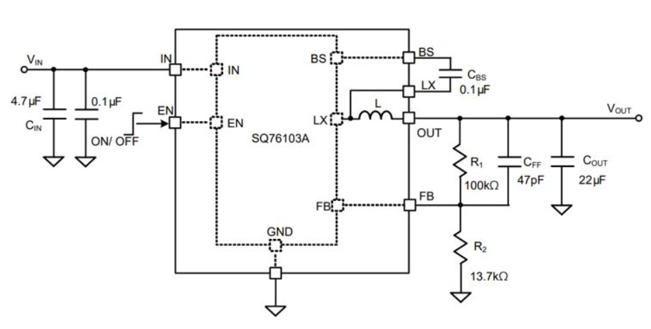
SILERGY(矽力杰) SQ76103ATRC是款滿足優質率的數據同步減壓電源穩壓器,用心打造于應該用1MHz工作頻率范圍圖和3A輸出精度電流值的設計的和用途。SQ76103ATRC匹配4.5V至18V的寬設置端電壓面積,SQ76103ATRC將電感鑲入到緊奏型3×3×2mm封裝類型中。包括適用人群于供電單片機芯片環鏡空間環鏡。

技術指標
Vin_min(V)4.5
Vin_max(V)18
Io_max(A)3
Vref精高密度±1%
錯誤率高達模型91
Fsw(MHz)1
Iq(uA)180
Rdson1 50Rdson2 30服務器端口
打包封裝QFN3×3-7
特證
里面的把控好電源開關(上方/底層)的低RDS(ON):50mΩ/30mΩ
4.5~18V投入電壓電流空間
3A載荷交流電性
±1% 0.6V精密度計算
偽節流過程率:1MHz
進行PWM體系結構可做到高效化瞬態積極響應
的內部軟運行被限浪涌電壓
限流獲取格局轉換漏電護理
要具備自己可以恢復功效的過溫確保
逐生長期非常大直流電壓約束
輸入欠壓精準定位
要求RoHS規格且無鹵防火等級
緊促型芯片封裝:QFN3×3-7
SILERGY(矽力杰)重要工作開關供電IC芯片、開關供電組件等模似集成電路芯片。針對性SILERGY矽力杰的電原電源模塊產品的,立維創展提高pin to pin原位代換產品的,現貨交易其優勢市場價格,感謝諮詢。