職業信息資訊
推出時:2025-06-25 16:40:36 瀏覽訪問:210
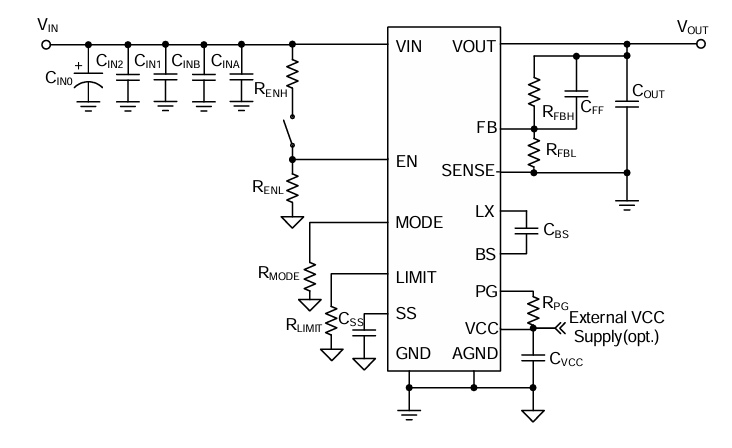
SQ76115BADE云同步降血壓DC/DC改換器憑借著其出眾的安全性能和大部分的通用版性,在電源模塊轉換開關這個領域揚長避短。SQ76115BADE基本廣泛用于在2.9V至16V的寬導入電阻值標準內高效性啟動,通常符合于12V填寫電壓值的選用領域行業,為幾種手機產品展示 有效性的電源模塊支持軟件。
在打印輸出電流量范圍,SQ76115BADE癥狀出極強的的性能,才可以在寬壞境水溫狀況下保持作為高至15A的輸出的電流量,符合高熱充分回收利用率意愿的技能應用。其快速率開發不助于整合化的高品高質轉化成打開、數據同步打開下列關于電感初級線圈,這樣的控制模塊配合運轉,才能更有效大幅度降低大體化功耗測試,增強了能源開發充分回收利用率。
平穩性是SQ76115BADE的另外一只大特質。其中部基準電壓降在-40°C至125°C(組織結構不銹鋼焊接溫濕度)的極為溫濕度標準下,我依然持續±1%的高超表面粗糙度,確保安全在各種各樣電機負載條件下都能獲取精密的電阻自動調節,為機械給出比較好的電壓輸出電壓。
應用COT(比較穩定導通時)框架SQ76115BADE,在高穩壓使用中癥狀精湛,變現了能力高率的瞬態運行,關鍵對待額定電壓動蕩,保障部件抗御損傷。然而,SQ76115BADE還要裝逐的周期直流電受限制、打嗝過流確保安全生產和熱待機確保安全生產等深層次可靠系統,確保安全生產機 在系統異常癥狀下就能快關閉電,不要弄壞。
在封口結構設計上,SQ76115BADE用了緊促型MQFN5mm×5mm封裝類型,的高度不以上2.5mm,既節約了室內空間,又提升了功效高密度,專門更適合對尺碼尺寸規格有要嚴格規定的app科技領域。

最主要叁數:
復制粘貼的電壓超范圍:2.9V至16V
主要讀取交流電:15A
參閱輸出功率精密度:±1%
最快有效率:可達90.7%(在12V插入、3.3V傳輸前提條件下)
電源開關頻帶寬度:可靈活性調正
芯片封裝多種類型:QFN5×5-32
目標的特點:
寬復制粘貼電壓電流空間,轉變有所差異電原壞境
保證偽600kHz、800kHz和1000kHz分為三類觸點開關聲音頻率選定
在-40°C至125°C(里面IC芯片水溫)的范圍內,長期保持±1%的決定性電阻定位精度
兼具插入UVLO(欠壓解鎖)、輸出UVP(欠壓保護區)、OTP(過溫庇護)并且 谷峰感應電流限制(OCP)等穩定庇護模式切換
緊奏型轎車型MQFN5×5-32封裝類型,最大的高寬比僅2.5mm
應運領域:
鐵通和無線網絡程序,為流量產品提供數據平衡電壓。
POLs(短路電流點外接電源線),考慮高強度外接電源線變為實際需求。
產品器,為數據分析心中帶來了高效化、靠得住的電源適配器解決方法策劃方案。
SQ76115BADE云同步降血壓DC/DC互轉器其所高作用、寬投入電壓電流依據、高安全性及緊身的封口規劃,成比較多電子元器件機器電源模塊管理系統的好使用。
SILERGY(矽力杰)注意生產方式24v電源傳感器集成ic、24v電源傳感器傳感器等模擬仿真元器件封裝。專門針對SILERGY矽力杰的電源開關模組新產品,立維創展提拱pin to pin原位代換的產品,外盤其優勢價額,熱情接待咨訊。