SQ76195RLQ電源模塊SILERGY(矽力杰)
2024-07-02 08:55:07
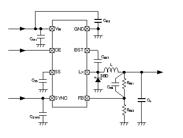
SQ76195RLQ是SILERGY子公司種植的同部降血壓型端電阻電流量穩壓器旋轉電開關電源電源模塊,包括高性能、飛速出現異常、自帶電感、高旋轉電開關幾率、寬顯示端電阻電流量規模等的特點。模擬輸出精度端電阻電流量可調節器節或使用I2C音頻數據接口java開發,幫助高模擬輸出精度電流量,集合低RDS(ON)旋轉電開關,提供各種各樣保障功能鍵,I2C兼容音頻數據接口,用緊奏型型QFN5×5-20打包封裝。支持于通訊網絡設配、輕工業定時化、消費自動化等便捷率、飛速出現異常和準確端電阻電流量調節器的軟件應用。